전자계산기기사 (2012년09월15일 기출문제)
1과목 : 시스템 프로그래밍
1번
어떤 기호적 이름에 상수 값을 할당하는 어셈블리어 명령은?
2번
어셈블러를 이중 패스(Two Pass)로 구성하는 주된 이유는?
3번
서브루틴에서 자신을 호출한 곳으로 복귀시키는 어셈블리어 명령은?
4번
인터프리터에 대한 설명으로 옳지 않은 것은?
5번
교착상태의 해결 방법 중 은행원 알고리즘과 관계되는 것은?
6번
기계어에 대한 설명으로 옳지 않은 것은?
7번
로더(Loader)의 기능에 해당하지 않는 것은?
8번
기억장치 배치 전략 중 프로그램이나 데이터가 들어갈 수 있는 크기의 빈 영역 중에서 단편화를가장 많이 남기는 분할 영역에 배치시키는 방법은?
9번
스케줄링 정책 중 각 프로세스에게 차례대로 일정한 배당시간 동안 프로세서를 차지하도록 하는 정책으로 일정 시간이 초과되면 강제적으로 다음 프로세스에게 차례를 넘기게 하는 것은?
10번
운영체제의 목적으로 거리가 먼 것은?
11번
시분할시스템과 가장 밀접한 관계가 있는 스케줄링 정책은?
12번
일반적인 로더(general loader)에 가장 가까운 것은?
13번
매크로 프로세서가 수행하는 기본 기능에 해당하지 않는 것은?
14번
절대 로더(Absolute Loader)에서 로더의 기능은?
15번
어셈블리 언어에 대한 설명으로 옳지 않은 것은?
16번
시스템 소프트웨어에 해당하지 않는 것은?
17번
운영체제의 운용 기법 중 일정량 또는 일정 기간 동안 데이터를 모아서 한꺼번에 처리하는 방식은?
18번
언어의 유효한 구조에 관한 규칙을 무엇이라 하는가?
19번
두 개의 프로세스가 서로 다른 프로세스가 가지고 있는 자원을 무한정 기다리고 있으며, 자신이 차지하고 있는 자원을 내놓지 않을 경우에 이 두 프로세서에게는 영원히 처리기를 배정할 수 없게 된다. 이러한 현상을 무엇이라 하는가?
20번
어셈블리어에서 라이브러리에 기억된 내용을 프로시저로 정의하여 서브루틴으로 사용하는 것과 같이 사용할 수 있도록 그 내용을 현재의 프로그램내에 포함시켜주는 명령은?
2과목 : 전자계산기구조
21번
기억장치와 입출력 장치의 차이점을 나타낸 것 중에서 가장 중요한 차이점은?
22번
다중처리기의 프로세서간 상호연결 방법으로 적당하지 않은 것은?
23번
다중 처리기를 사용하여 개선하고자 하는 주된 목표가 아닌 것은?
24번
다음 회로도에 해당하는 게이트(gate)는?

25번
다음 명령 중 실행시간이 가장 오래 걸리는 것은?
26번
음수를 2의 보수로 표현할 때, 16비트로 나타낼 수 있는 정수의 범위는?
27번
가상 메모리(Virtual Memory)에 대한 설명으로 옳은 것은?
28번
제어장치의 일부로 명령을 실행하는데 필요한 신호를 보내고 제어하는 회로의 gate를 여는 구실을 하는 것은?
29번
고정 소수점(fixed point) 방식에 관한 설명 중 옳은 것은?
30번
다음 [보기]는 어떤 장치에 대한 설명인가?

31번
CPU에서 DMA 제어기로 보내는 자료가 아닌 것은?
32번
다음 2진수를 16진수로 표시하면 어떻게 되는가?

33번
인쇄 장치 중에서 인쇄되는 문자가 보통 활자체로 되지 않고 점에 의해 인쇄되는 프린터는?
34번
파이프라인 처리방식에서 segment가 6개이고, task가 10개라 하면, 이 task가 모두 완료되기 위해서는 몇 개의 clock cycle이 필요한가?
35번
오류검출코드에 대한 설명으로 틀린 것은?
36번
CPU내 레지스터들과 주기억장치에 다음과 같이 저장되어 있다. 직접주소지정방식을 사용하는 명령어의 주소필드에 저장된 내용이 150일 때, 유효주소와 그에 의해 인출되는 데이터는?

37번
소프트웨어 인터럽트 사용시 특징으로 옳은 것은?
38번
컴퓨터에서 사용하는 명령어의 기능별 분류와 명령어의 연결이 옳은 것은?
39번
메모리에 저장된 데이터를 찾는데 있어서 데이터가 있는 메모리 주소보다 데이터 내용으로 접근하여 데이터를 찾는 메모리 장치를 무엇이라 하는가?
40번
고속 입출력 장치를 위한 입출력 프로세서로 사용할 수 있는 것은?
3과목 : 마이크로전자계산기
41번
마이크로프로세서의 출현과 가장 관계가 깊은 것은?
42번
제어신호 중 마이크로프로세서로 들어가는 방향인 것은?
43번
다음 언어처리 소프트웨어 중 프로그램 실행(execution) 기능을 갖고 있는 것은?
44번
마이크로컴퓨터와 마이크로프로세서에 관한 설명 중 틀린 것은?
45번
fetch 상태에 관한 설명 중 맞는 것은?
46번
소스 프로그램의 컴파일이 불가능한 소규모 마이크로컴퓨터에서 이를 컴파일하기 위해 보다 대용량의 컴퓨터를 이용, 컴파일 작업을 수행하고자 한다. 이 때 사용되는 컴파일러는?
47번
다중 프로세서(multiprocessor)에서 I/O 프로세서와 메모리장치 상호간의 연결방법으로 적합하지 않은 것은?
48번
다음 중 디버거인 ICE(In-Circuit Emulator)의 특징에 속하지 않은 것은?
49번
가상 기억체계에 사용되는 보조기억장치로 가장 적당한 것은?
50번
칩 슬라이스로 구성한 마이크로 전자계산기가 마이크로프로세서로 구성한 마이크로 전자계산기보다 상대적으로 유리하다고 생각되는 장점 중 틀린 것은?
51번
데이터의 특정 부분을 제거(clear)하기 위해 사용되는 명령어는?
52번
마이크로컴퓨터가 RAM IC 하나보다 큰 용량이 필요하면 여러 개의 RAM을 연결하는데 이 때 각각의 RAM을 구별하기 위해 주소 버스의 어느 비트에 연결하는가?
53번
isolated I/O 방식의 장점을 나타낸 것은?
54번
다음 반도체 중 한번 프로그램하고 난 후 다시 프로그램이 불가능한 것은?
55번
100핀의 접속점을 갖는 컴퓨터용 백플레인 접속 규격으로 마이크로컴퓨터용 최초의 산업 표준 버스(bus)는?
56번
다음은 어떤 마이크로프로세서가 입출력과 관련된 작업 때문에 아무런 일을 하지 않고 시간을 지연시키는 프로그램이다. 각 인스트럭션 옆에는 이를 수행하기 위하여 필요한 machine stste 수가 표시되어 있다. 이 마이크로프로세서의 기본 clock 주기가 2[MHz]이고, 1[ms]를 지연시킨다면 B레지스터에 기록되어야 하는 가장 근사값은?

57번
입출력 인터페이스에 관한 설명 중 틀린 것은?
58번
CMOS RAM의 특징이 아닌 것은?
59번
매크로 레벨 구조의 정의와 관련이 없는 것은?
60번
다음 흐름도(flowchart)에서 사용되지 않는 명령은?

4과목 : 논리회로
61번
JK 플립플롭에 대한 설명 중 틀린 것은?
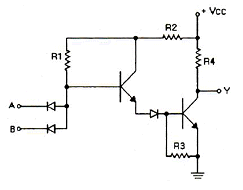
62번
다음 트랜지스터 로직회로 중 소비전력이 가장 적은 것은?
63번
다음 그림과 같은 MUX를 구성하기 위한 논리식은?

64번
조합논리회로 설계의 절차상 순서로 맞는 것은?

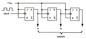
65번
다음 [그림]과 같은 회로의 명칭은?

66번
다음 회로의 동작을 설명한 것 중 옳은 것은?

67번
JK 플립플롭의 특성 방정식은? (단, Q는 현재상태, Q(t+1)은 다음 상태이다.)
68번
[그림]과 같은 게이트의 출력 a, b, c, d를 순서대로 나열한 것은? (단, Z는 high impedance 상태를 나타낸다.)

69번
다음 주어진 회로의 출력식은?

70번
다음 비교 회로에서 논리 F1의 기능은?

71번
조합논리회로로 구성되어 여러 가지 연산 기능을 하는 것은?
72번
전가산기(full-adder)의 입력을 A, B, C라 할 때 sum의 출력으로 옳은 것은?
73번
다음 [그림]과 같은 회로의 명칭은?

74번
다음 진리표에 해당하는 논리식은?

75번
Clocked-RS 플립플롭에서 클록펄스가 0일 때 이 플립플롭의 기능은?
76번
부호와 2의 보수(Signed 2's Complement)로 표시된 BCD 수 중 -9를 6자로 표시한 경우 옳은 것은?
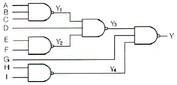
77번
다음 [그림]과 같은 논리 회로는?

78번
[그림]에서 주기가 1000[ns]라면, 클록 주파수는 몇 [MHz]인가?

79번
PI(기초함축함수)를 사용함으로써 필요없이 중복될 수 있는 연산 기법의 단점을 보완할 수 있는 방식은?
80번
다음 중 제어 타이밍을 얻기에 편리하고 디코더가 필요한 것은?
5과목 : 데이터통신
81번
HDLC 링크 구성 방식에 따른 세 가지 동작 모드에 해당하지 않는 것은?
82번
패킷교환 방식에 관한 설명으로 옳지 않은 것은?
83번
IP address에 대한 설명으로 옳지 않은 것은?
84번
폴링 메시지를 수신한 보조국이 주국에 데이터를 전송한 다음에 폴링 메시지를 가까운 보조국으로 보내는 방식은?
85번
홀수 패리티 비트를 사용하여 문자를 전송할 경우 에러가 일어난 경우는?
86번
다음이 설명하고 있는 멀티포인트 링크 구성 방식은?

87번
IPv4에서 IPv6로 천이하는데 사용되는 IETF에서 고안한 천이 전략 3가지에 해당하지 않는 것은?
88번
다음과 같은 기능을 가지고 있는 프로토콜은?

89번
패킷교환의 가상회선 방식과 회선교환 방식의 공통점은?
90번
TCP/IP에 관한 설명으로 옳지 않은 것은?
91번
HDLC 프레임의 종류 중 링크의 설정과 해제, 오류 회복을 위해 주로 사용되는 것은?
92번
자동 재전송 요청기법(Automatic Repeat reQuest) 중 에러가 검출된 해당 블록만을 재전송하는 방식으로 재전송 블록 수가 적은 반면, 수신측에서 큰 버퍼와 복잡한 논리회로를 요구하는 기법은?
93번
주파수 분할 다중화기(FDM)에서 부채널 간의 상호 간섭을 방지하기 위한 것은?
94번
RIP의 한계를 극복하기 위해 IETF에서 고안한 것으로 네트워크의 변화가 있을 때에만 갱신함으로 대역을 효과적으로 사용할 수 있는 라우팅 프로토콜은?
95번
다음이 설명하고 있는 것은?

96번
QPSK(Quadrature PSK) 변조방식에서 변화되는 위상차는?
97번
동적 대역폭을 사용하지 않는 통신 교환방식은?
98번
OSI-7계층 중 통신 종단간(end-to-end)의 에러제어와 흐름제어를 하는 계층은?
99번
송수신 간의 속도 차이나 수신측 버퍼 크기의 제한에 의해 발생 가능한 정보의 손실을 방지하기 위해서 수신측이 송신측을 제어하는 것은?
100번
OSI-7계층 중 물리계층의 특성에 대한 설명으로 틀린 것은?